RADIO FM con chip Si4703 y Arduino Nano
Capítulo 18: Sintonía manual, presintonías y sintonización directa
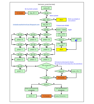
En este capítulo vamos a ver la función que gestiona el encoder nº 1 correspondiente al mando de sintonía manual más las funciones del programa del Arduino que gestionan la botonera de presintonías. Con dicha botonera se puede hacer dos tipos de sintonización de emisoras:
- Por presintonías, al pulsar un botón se sintoniza una emisora previamente memorizada.
- Por sintonización directa de la frecuencia introducida a través de la botonera, que se comporta como un teclado numérico en esta modalidad.
En este enlace puedes descargar el capítulo. Que lo disfrutes.

